Technologieunabhängige Beschreibungssprache Automatisierung von Anlagen durch Steuern mit „Grafcet“
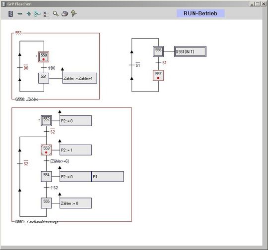
„Grafcet“ ist eine europäische nach DIN EN 60848 normierte grafische technologieunabhängige Beschreibungssprache zur Darstellung von Abläufen, Steuerungen und Ablaufsteuerungen.
Anbieter zum Thema

Mit dem Prozessleit- und Automatisierungssystem „Win Ers“ oder der „Grafcet“-Laborversion vom Ingenieurbüro Dr.-Ing. Schoop können auf dem PC Steuerungen mithilfe von Grafcet-Plänen erstellt und zur Automatisierung von Anlagen eingesetzt werden. Eine Dokumentation der Steuerungen ist durch die Pläne direkt gegeben. Als Prozessschnittstelle zu den Anlagen stehen alle gängigen Treiber, wie OPC, Modbus TCP, S7, Ethercat usw. zur Verfügung. Im industriellen Bereich wurden erfolgreich insbesondere verfahrenstechnische und biotechnische Anlagen (Destillationen, Rektifikationen, Rührkessel, Dosieranlagen, Ölaufbereitungen, Fermenter und weitere) mithilfe von „Grafcet“ automatisiert. In der Ausbildung besteht die Möglichkeit, Auszubildende direkt an Ausbildungsanlagen in „Grafcet“ zu schulen. Die Auszubildenden erstellen am PC eigene Steuerungen mithilfe von „Grafcet“-Plänen und testen deren Ablauf an den Anlagen.
(ID:40220700)