Anbieter zum Thema
Existiert für einen bestimmten Bereich noch keine Ableitung der IEC 61508 und einer spezifischen Norm, sind die bisherigen Richtlinien und Bestimmungen weiterhin gültig, zusätzlich zur IEC 61508 in ihrer generischen Form.

Die IEC61508 definiert Sicherheitsanforderungsstufen (SIL, Safety Integrity Level), die als Maß für die Sicherheit der Systeme dienen. Bei der Ermittlung der Ausfallwahrscheinlichkeit einer Sicherheitsfunktion wird zwischen zwei Betriebsarten unterschieden. Bei der Betriebsart mit hoher oder kontinuierlicher Anforderung verwendet man die Ausfallwahrscheinlichkeit PFH (Probability of Dangerous Failure per Hour). In der Betriebsart mit niedriger Anforderung wird mit der Ausfallwahrscheinlichkeit PFD (Probability of Failure on Demand) gearbeitet.
Die Teile der IEC 61508 und deren Bestandteile in der Übersicht
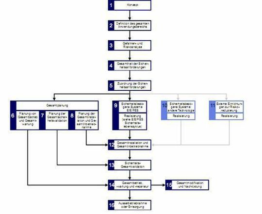
Die IEC 61508 gliedert sich in sieben Teile, wobei die Teile eins bis vier normativ sind, das heißt als Richtlinie dienen. Die Teile fünf bis sieben hingegen sind informativ. In ihnen werden praktische Beispiele aufgeführt, die den Umgang mit der Norm verständlich machen sollen. Sie sind ebenfalls sehr allgemein gehalten und klären im Einzelfall nicht alle Fragen eindeutig. Die IEC 61508 beschreibt den kompletten Lebenszyklus des gesamten sicherheitsgerichteten Systems von der Planung bis zur Außerbetriebnahme und bezieht sich dabei auf alle Aspekte, die mit der Nutzung und Anforderung an elektrische/elektronische/programmierbare elektronische Systeme (E/E/PE-Systeme) für sicherheitsrelevante Funktionen zusammenhängen.
Teil 0, Funktionale Sicherheit und die IEC 61508: Der Teil 0 ist ein Beiblatt zur Norm und kein echter Bestandteil der IEC 61508. Er gibt eine kurze Einführung zur funktionalen Sicherheit und soll als Entscheidungshilfe dienen, ob Produkte oder Dienstleistungen in den Anwendungsbereich der IEC 61508 fallen.

Teil 1, Allgemeine Anforderungen: Der Teil 1 definiert die IEC 61508 als „Allgemeine Grundnorm“. Sie kann verwendet werden, wenn keine anwendungsspezifische abgeleitete Norm vorliegt. Wenn spezifische Normen verfügbar sind, sollen diese ergänzend genutzt werden. Diese Norm gilt für den gesamten Lebenszyklus des sicherheitsgerichteten Systems – von der Planung über Konzeption, Entwicklung, Instandhaltung und Wartung bis zur Außerbetriebnahme. Es wird ein übergeordneter Sicherheitslebenszyklus definiert, um alle notwendigen Maßnahmen und Tätigkeiten systematisch abhandeln zu können. Die spezifischen Sicherheitslebenszyklen der E/E/PE(elektrische/elektronische/programmierbare elektronische-)-Systeme und der Software werden in den Teilen 2 und 3 der Norm betrachtet.
In allen Phasen des Lebenszyklus müssen Maßnahmen zum Management der funktionalen Sicherheit, der Verifikation und der Beurteilung der funktionalen Sicherheit durchgeführt und dokumentiert werden. Die jeweilige Verantwortung muss an qualifizierte Personen oder Organisationen gegeben werden. Es ist zu überwachen, ob die durchgeführten Management-Tätigkeiten wie gewünscht wirken. Die Prozesse dafür können alternativ in der ISO9001 des Unternehmens integriert werden.
Es muss immer eine projektbezogene Liste mit Informationen erstellt werden, die erforderlich sind, um alle Phasen des Sicherheitslebenszyklus wirkungsvoll ausführen zu können. Weiterhin ist ein Plan empfohlen, der jene Kriterien, Methoden und Werkzeuge auflistet und beschreibt, die für Verifikation und Validierung verwendet werden (V&V-Plan). Die gesamten sicherheitskritischen Anforderungen aus Lasten-/Pflichtenheften, dem Prozess und gültigen spezifischen Normen und Richtlinien werden in den Sicherheitsanforderungen spezifiziert, auf die sich bei der weiteren Entwicklung bezogen werden sollte.

Teil 2, Anforderungen an sicherheitsbezogene elektrische /elektronische / programmierbare elektronische Systeme (E/E/PES): Der Teil 2 der IEC 61508 bezieht sich auf Hardwareaspekte (inklusive Mechanik) des sicherheitsrelevanten Systems. Innerhalb des Gesamtsicherheitslebenszyklus (in der Phase 9, Realisierungsphase) wird für die Hardware des Systems ein detaillierter Sicherheitslebenszyklus definiert.
(ID:299108)